找回密码
 立即加入

QQ登录

只需一步,快速开始

楼主: 八神

[内测期间报告] 【汉之殇1.03】前瞻及测试战报整合帖> 7月28日更新~

   火... [复制链接]
发表于 2013-5-14 22:07:00 | 显示全部楼层
能否给每个势力都加个特色兵种啊 马腾加个特色步兵多好{:5_106:}

点评

恐怕不能,我們要在遊戲性和歷史色彩上作出平衡  详情 回复 发表于 2013-5-14 22:11

发帖求助前要善用【网站搜索】功能,那里可能会有你要找的答案

中华MOD网推荐搜索:https://kan.1mod.org/

中华MOD网新浪微博:https://weibo.com/1mod

中华MOD网推荐浏览器点击我下载

中华MOD网腾讯微信:All1mod 或首页左边

中华MOD网游戏帮助Q群:218311682

回复 鲜花 砖头

使用道具 举报

发表于 2013-5-14 22:09:17 | 显示全部楼层
Rocky815 发表于 2013-5-14 21:47
呵呵~ 理解一下吧,回復可見只為帖子不沉

这个我知道啊! 笑一笑十年少。

点评

笑一笑十年少 叫一叫~老嫗也有人要  详情 回复 发表于 2013-5-14 22:11

发帖求助前要善用【网站搜索】功能,那里可能会有你要找的答案

中华MOD网推荐搜索:https://kan.1mod.org/

中华MOD网新浪微博:https://weibo.com/1mod

中华MOD网推荐浏览器点击我下载

中华MOD网腾讯微信:All1mod 或首页左边

中华MOD网游戏帮助Q群:218311682

回复 鲜花 砖头

使用道具 举报

发表于 2013-5-14 22:09:30 | 显示全部楼层
楼主威武

发帖求助前要善用【网站搜索】功能,那里可能会有你要找的答案

中华MOD网推荐搜索:https://kan.1mod.org/

中华MOD网新浪微博:https://weibo.com/1mod

中华MOD网推荐浏览器点击我下载

中华MOD网腾讯微信:All1mod 或首页左边

中华MOD网游戏帮助Q群:218311682

回复 鲜花 砖头

使用道具 举报

发表于 2013-5-14 22:10:52 | 显示全部楼层
啥时候出啊?

点评

在你意想不到的時刻 ^,^  详情 回复 发表于 2013-5-14 22:30

发帖求助前要善用【网站搜索】功能,那里可能会有你要找的答案

中华MOD网推荐搜索:https://kan.1mod.org/

中华MOD网新浪微博:https://weibo.com/1mod

中华MOD网推荐浏览器点击我下载

中华MOD网腾讯微信:All1mod 或首页左边

中华MOD网游戏帮助Q群:218311682

回复 鲜花 砖头

使用道具 举报

 楼主| 发表于 2013-5-14 22:11:11 | 显示全部楼层
不渝 发表于 2013-5-14 22:07
能否给每个势力都加个特色兵种啊 马腾加个特色步兵多好

恐怕不能,我們要在遊戲性和歷史色彩上作出平衡

发帖求助前要善用【网站搜索】功能,那里可能会有你要找的答案

中华MOD网推荐搜索:https://kan.1mod.org/

中华MOD网新浪微博:https://weibo.com/1mod

中华MOD网推荐浏览器点击我下载

中华MOD网腾讯微信:All1mod 或首页左边

中华MOD网游戏帮助Q群:218311682

回复 鲜花 砖头

使用道具 举报

 楼主| 发表于 2013-5-14 22:11:41 | 显示全部楼层
关羽 发表于 2013-5-14 22:09
这个我知道啊! 笑一笑十年少。

笑一笑十年少
叫一叫~老嫗也有人要

发帖求助前要善用【网站搜索】功能,那里可能会有你要找的答案

中华MOD网推荐搜索:https://kan.1mod.org/

中华MOD网新浪微博:https://weibo.com/1mod

中华MOD网推荐浏览器点击我下载

中华MOD网腾讯微信:All1mod 或首页左边

中华MOD网游戏帮助Q群:218311682

回复 鲜花 砖头

使用道具 举报

发表于 2013-5-14 22:13:16 | 显示全部楼层
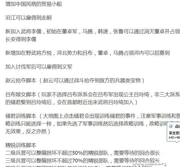
河北名将方悦

发帖求助前要善用【网站搜索】功能,那里可能会有你要找的答案

中华MOD网推荐搜索:https://kan.1mod.org/

中华MOD网新浪微博:https://weibo.com/1mod

中华MOD网推荐浏览器点击我下载

中华MOD网腾讯微信:All1mod 或首页左边

中华MOD网游戏帮助Q群:218311682

回复 鲜花 砖头

使用道具 举报

发表于 2013-5-14 22:14:16 | 显示全部楼层
好顶赞看

发帖求助前要善用【网站搜索】功能,那里可能会有你要找的答案

中华MOD网推荐搜索:https://kan.1mod.org/

中华MOD网新浪微博:https://weibo.com/1mod

中华MOD网推荐浏览器点击我下载

中华MOD网腾讯微信:All1mod 或首页左边

中华MOD网游戏帮助Q群:218311682

回复 鲜花 砖头

使用道具 举报

发表于 2013-5-14 22:14:25 | 显示全部楼层
ffffffffffffffffffffffff

发帖求助前要善用【网站搜索】功能,那里可能会有你要找的答案

中华MOD网推荐搜索:https://kan.1mod.org/

中华MOD网新浪微博:https://weibo.com/1mod

中华MOD网推荐浏览器点击我下载

中华MOD网腾讯微信:All1mod 或首页左边

中华MOD网游戏帮助Q群:218311682

回复 鲜花 砖头

使用道具 举报

发表于 2013-5-14 22:15:38 | 显示全部楼层
陀爷。。。。。。。。。

发帖求助前要善用【网站搜索】功能,那里可能会有你要找的答案

中华MOD网推荐搜索:https://kan.1mod.org/

中华MOD网新浪微博:https://weibo.com/1mod

中华MOD网推荐浏览器点击我下载

中华MOD网腾讯微信:All1mod 或首页左边

中华MOD网游戏帮助Q群:218311682

回复 鲜花 砖头

使用道具 举报

发表于 2013-5-14 22:17:02 | 显示全部楼层
看看!!!

发帖求助前要善用【网站搜索】功能,那里可能会有你要找的答案

中华MOD网推荐搜索:https://kan.1mod.org/

中华MOD网新浪微博:https://weibo.com/1mod

中华MOD网推荐浏览器点击我下载

中华MOD网腾讯微信:All1mod 或首页左边

中华MOD网游戏帮助Q群:218311682

回复 鲜花 砖头

使用道具 举报

发表于 2013-5-14 22:19:38 | 显示全部楼层
已经灌过了,再灌一次{:5_106:}{:5_106:}

点评

灌得好! 不要惡灌就可以了 ^,^  发表于 2013-5-14 22:29

发帖求助前要善用【网站搜索】功能,那里可能会有你要找的答案

中华MOD网推荐搜索:https://kan.1mod.org/

中华MOD网新浪微博:https://weibo.com/1mod

中华MOD网推荐浏览器点击我下载

中华MOD网腾讯微信:All1mod 或首页左边

中华MOD网游戏帮助Q群:218311682

回复 鲜花 砖头

使用道具 举报

发表于 2013-5-14 22:21:22 | 显示全部楼层
围观!支持{:5_131:}

发帖求助前要善用【网站搜索】功能,那里可能会有你要找的答案

中华MOD网推荐搜索:https://kan.1mod.org/

中华MOD网新浪微博:https://weibo.com/1mod

中华MOD网推荐浏览器点击我下载

中华MOD网腾讯微信:All1mod 或首页左边

中华MOD网游戏帮助Q群:218311682

回复 鲜花 砖头

使用道具 举报

发表于 2013-5-14 22:21:25 | 显示全部楼层
看看!!!!!!!!!!

发帖求助前要善用【网站搜索】功能,那里可能会有你要找的答案

中华MOD网推荐搜索:https://kan.1mod.org/

中华MOD网新浪微博:https://weibo.com/1mod

中华MOD网推荐浏览器点击我下载

中华MOD网腾讯微信:All1mod 或首页左边

中华MOD网游戏帮助Q群:218311682

回复 鲜花 砖头

使用道具 举报

发表于 2013-5-14 22:23:58 | 显示全部楼层

路过看看~~~~~~~~

发帖求助前要善用【网站搜索】功能,那里可能会有你要找的答案

中华MOD网推荐搜索:https://kan.1mod.org/

中华MOD网新浪微博:https://weibo.com/1mod

中华MOD网推荐浏览器点击我下载

中华MOD网腾讯微信:All1mod 或首页左边

中华MOD网游戏帮助Q群:218311682

回复 鲜花 砖头

使用道具 举报

发表于 2013-5-14 22:24:00 | 显示全部楼层
看看!!!!!!!!!!!!!!!!!!

发帖求助前要善用【网站搜索】功能,那里可能会有你要找的答案

中华MOD网推荐搜索:https://kan.1mod.org/

中华MOD网新浪微博:https://weibo.com/1mod

中华MOD网推荐浏览器点击我下载

中华MOD网腾讯微信:All1mod 或首页左边

中华MOD网游戏帮助Q群:218311682

回复 鲜花 砖头

使用道具 举报

发表于 2013-5-14 22:24:45 | 显示全部楼层
期待很久了。。。

发帖求助前要善用【网站搜索】功能,那里可能会有你要找的答案

中华MOD网推荐搜索:https://kan.1mod.org/

中华MOD网新浪微博:https://weibo.com/1mod

中华MOD网推荐浏览器点击我下载

中华MOD网腾讯微信:All1mod 或首页左边

中华MOD网游戏帮助Q群:218311682

回复 鲜花 砖头

使用道具 举报

发表于 2013-5-14 22:26:43 | 显示全部楼层
未命名.jpg
如果配上图,最好...图片还有剪切到合适尺寸~

点评

好的,图片制做需时: 一 回 合  发表于 2013-5-14 22:28

发帖求助前要善用【网站搜索】功能,那里可能会有你要找的答案

中华MOD网推荐搜索:https://kan.1mod.org/

中华MOD网新浪微博:https://weibo.com/1mod

中华MOD网推荐浏览器点击我下载

中华MOD网腾讯微信:All1mod 或首页左边

中华MOD网游戏帮助Q群:218311682

回复 鲜花 砖头

使用道具 举报

发表于 2013-5-14 22:30:10 | 显示全部楼层
     绝对要顶啊!

发帖求助前要善用【网站搜索】功能,那里可能会有你要找的答案

中华MOD网推荐搜索:https://kan.1mod.org/

中华MOD网新浪微博:https://weibo.com/1mod

中华MOD网推荐浏览器点击我下载

中华MOD网腾讯微信:All1mod 或首页左边

中华MOD网游戏帮助Q群:218311682

回复 鲜花 砖头

使用道具 举报

 楼主| 发表于 2013-5-14 22:30:33 | 显示全部楼层
纳兰 发表于 2013-5-14 22:10
啥时候出啊?

在你意想不到的時刻 ^,^

发帖求助前要善用【网站搜索】功能,那里可能会有你要找的答案

中华MOD网推荐搜索:https://kan.1mod.org/

中华MOD网新浪微博:https://weibo.com/1mod

中华MOD网推荐浏览器点击我下载

中华MOD网腾讯微信:All1mod 或首页左边

中华MOD网游戏帮助Q群:218311682

回复 鲜花 砖头

使用道具 举报

您需要登录后才可以回帖 登录 | 立即加入

本版积分规则

关闭

站长推荐上一条 /2 下一条

QQ|Archiver|手机版|手机专用客户端|中华MOD官网

GMT+8, 2026-3-30 13:44

Powered by Discuz! X3.5

© 2001-2026 Discuz! Team.

快速回复 返回顶部 返回列表